近日,江苏省教育厅正式发布了《关于公布2017年江苏省教学成果奖获奖项目的通知》(苏教人〔2017〕15号),我校共有10项成果榜上有名,其中特等奖2项、一等奖4项、二等奖4项,特等奖、一等奖获奖数量仅次于南京大学、东南大学,位列全省第三。
江苏省教学成果奖每四年评选一次,代表了全省教学成果的最高水平,包括基础教育、职业教育和高等教育三类,设特等奖、一等奖、二等奖3个等级。本次评选工作经省教学成果奖分评委会评选、总评委会审议、公示、省教育厅审定并报请省政府批准,共评选出高等教育类成果奖399项,其中特等奖40项,一等奖120项,二等奖239项。
我校高度重视本次省教学成果奖申报工作,自今年2月启动推荐申报工作以来,在学校党政领导的关心指导下,召开了多次申报工作推进会、专家评审会。通过认真总结、全面梳理、高度凝练,遴选推荐了一批优秀教学成果。此次获奖项目是学校在人才培养工作中多年探索、研究和实践所取得的创新性成果,集中体现了我校近年来在教育教学改革方面的特色与成效。学校将进一步调动广大教师的积极性和创造性,深入开展教学研究,充分发挥优秀成果的示范带动作用,在教学改革、研究和实践中再创佳绩。
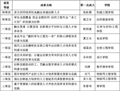
江苏省教学成果奖(高等教育类)我校获奖项目
